Skip to content
Search
K
Main Navigation
Guides
Reference
Appearance
Menu
Return to top
On this page
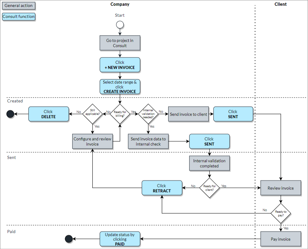
Invoice life-cycle
The following diagram illustrates how an invoice life-cycle works in Consult: