Skip to content
Search
K
Main Navigation
Guides
Reference
Appearance
Menu
Return to top
On this page
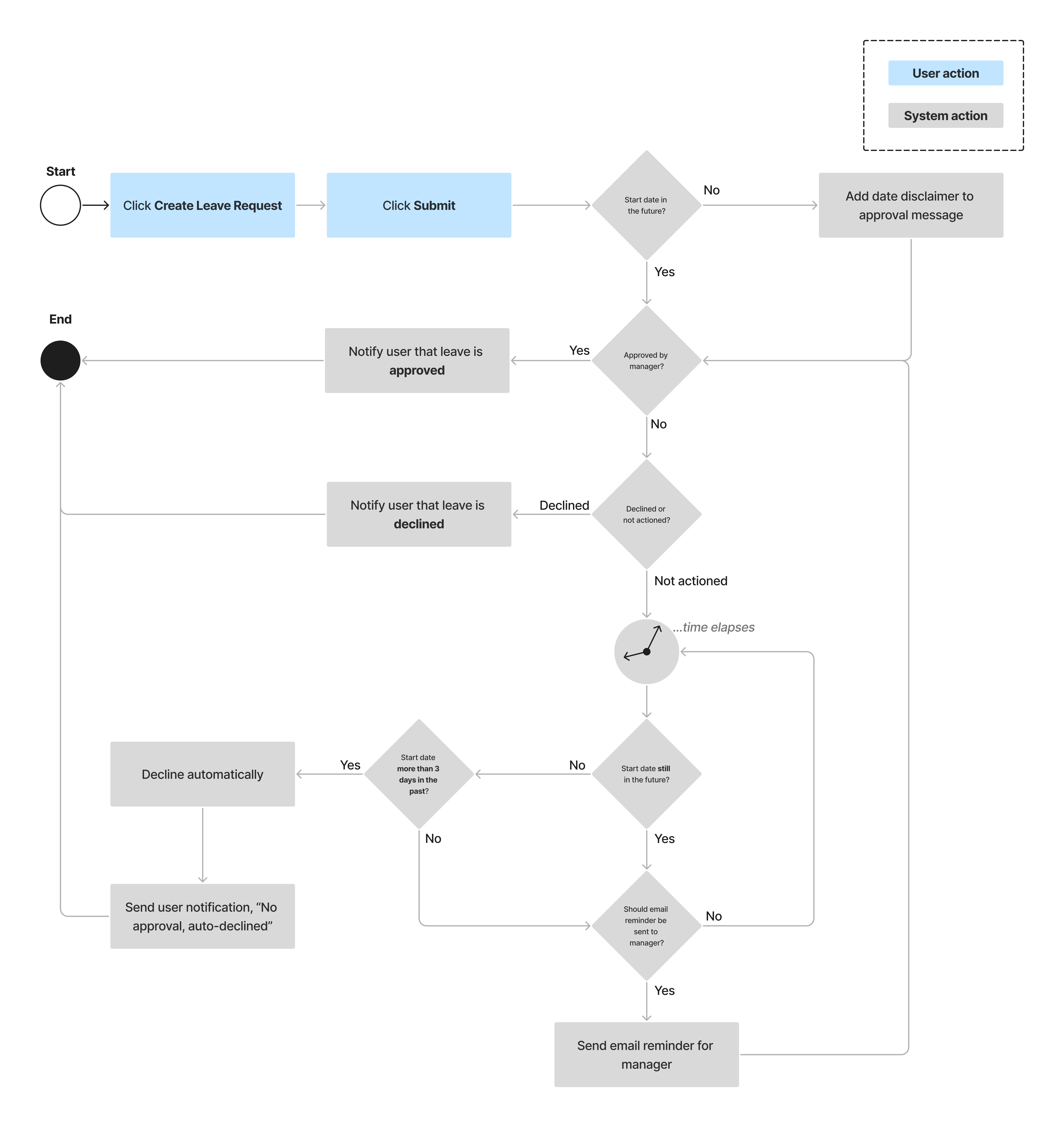
Leave process flow